Gustave Roussy is a non-profit making private health establishment with a public role.
As a Cancer Centre, its status derives from Directive n° 45-2221 of the 1st October 1945, modified by Directive n° 2005-406 of the 2nd May 2005 and by the "HPST" Law of 21st July 2009 on hospital reform with a bearing on patients, health and local authorities.
Gustave Roussy is a member of Unicancer, an organisation to which all French Cancer Centres belong.
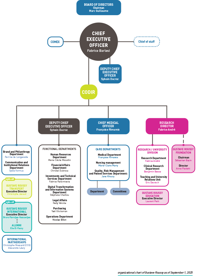
Organisation of governance
Gustave Roussy is led by an Board of directors which determines its overall policies and its methods for assessment and control. It has 18 ex-officio members, two of whom are Representative from the Ministry of Research and by the National Institute for Health and Medical Research (Inserm).
It is chaired by the Prefect of the Île-de-France region and Paris and determines overall policies and methods for assessment and monitoring.
The executive management of Gustave Roussy is directed by a doctor, appointed for a 5 year period by the Minister of Health as advised by the Administrative Council and the National Federation of Cancer Centres (Unicancer). Professor Fabrice Barlesi has been appointed Director General as of 1 August 2021.
The Director General, who is responsible for the general management of the Institute, is assisted by:
-
the Deputy Director General in charge of the administrative and technical management of the Institute, appointed by the Director General after a favourable opinion from the Board of Directors
-
the Medical Director in charge of clinical resources and medical strategy at Gustave Roussy
-
the Director of Research, who oversees scientific strategy and academic and university relations.
Direction
The Gustave Roussy governance model is based on delegated leadership, which places the Committees at the heart of the organisation and gives the Departments responsibility for deciding priorities and managing resources. Internal delegation, which was instituted in 2010, has provided the opportunity for dialogue, which improves overall efficiency and benefits patients. This efficacy results from conferring individual and collective responsibility and encouraging good communication between the various departments: management, medical staff, care-providers and administrators.

